2025-07-08
2.605元/W!辽宁牧光生态养殖基地建设项目光伏EPC中标公示!

数字孪生客
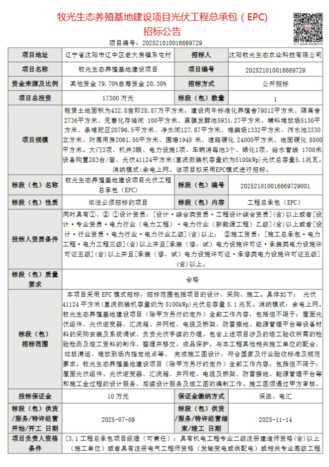
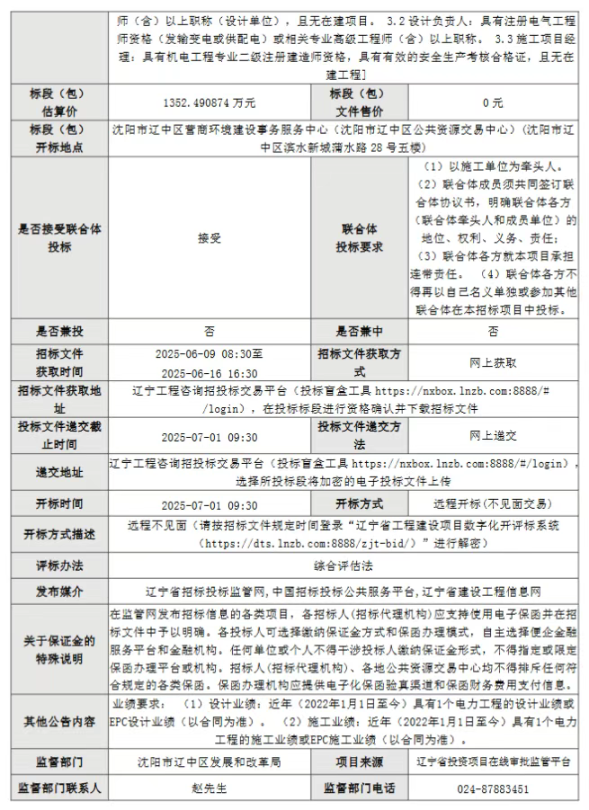
7月8日,牧光生态养殖基地建设项目光伏工程总承包(EPC)中标结果公示。
辽宁旭能科技有限公司、辽宁邮电规划设计院有限公司联合体中标,中标报价为13283007.62元,折合单价为2.605元/W。

据悉,项目招标人为沈阳牧光生态农业科技有限公司,项目位于辽宁省沈阳市辽中区老大房镇东屯村,租赁土地面积为432.8亩即28.87万平方米,光伏41124平方米(直流侧装机容量约为5100kWp)光伏总容量5.1兆瓦。该项目采用余电上网消纳模式。
附招标公告原文:


