加载中...
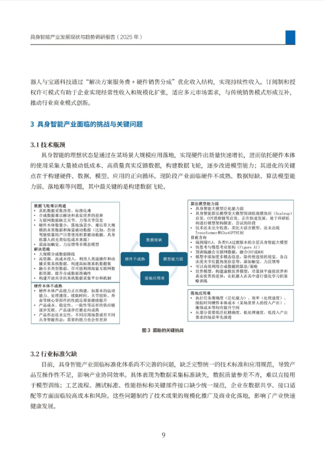
帖子
关注
粉丝
首页
用户智造圈
官方智造圈
用户
任务中心
登录
个人
我的信息
消息通知
账号
账号信息
修改密码
智造圈
我管理的
我加入的
邀请信息
钱包
积分明细
导航
02-24 23:58
《具身智能产业发展现状与趋势调研报告(2025年)》正式发布
满船清梦压星河
----------
请登录后评论